北京理工大学2023年“全能少年”中小学生暑期夏令营报名通知
各位教职工:
北京理工大学“全能少年”中小学生暑期夏令营自2016年首次举办,逐步形成了服务学校教职工子女暑期生活的品牌活动。经研究,2023年暑期将继续开展“全能少年”中小学生暑期夏令营活动,为教职工适龄子女提供丰富多样的综合素养提升项目,现将报名事宜,通知如下。
一、营期时间
2023年“全能少年”中小学生暑期夏令营分2期。
第一期:7月9日-7月14日,7月9日(周日)报到;
第二期:7月16日-7月21日,7月16日(周日)报到。
具体安排另行通知。

二、活动地点
北京理工大学中关村校区/良乡校区
三、招生范围
以现在所在年级为准,招收自小学2年级至高中2年级学生,具体要求见各分营要求。


四、组织形式
1.本次夏令营采用“主题式”,每个分营突出1个主题,比如“篮球基础训练营”,以篮球基本技能训练为主题,辅助以“室内外素质拓展活动”“科技动手体验活动”“电影欣赏活动”“校内真人CS活动”“文化教育活动 ”等内容,让营员在快乐中学习体验到新的知识和技能。
2.本次夏令营设置“走读式”和“住宿式”两种,具体见各分营要求;本次夏令营同时在中关村校区和良乡校区设置不同分营,可根据实际情况选择报名,具体见各分营要求。
3.本次夏令营面向我校教职工适龄子女,仅收取成本费用,具体各分营收费标准不同,具体见各分营要求。

4.本次夏令营开设2期,分为科技、体育、文化、艺术四大类,学生可根据分营要求和个人兴趣选择,各分营同时开展,每期只能选择1个分营。
5.“走读式”夏令营每天上午9点前家长需送学生到指定地点,17点需家长到指定地点接学生。“走读式”夏令营将根据报名情况提供班车接送,具体另行通知。
6.“住宿式”夏令营考虑学生年龄情况,仅面向中学。开营当天需家长将学生送达指定地点,结营时到指定地点接学生。期间学生在大学住宿。
7.“走读式”夏令营每日提供午餐;“住宿式”夏令营提供早中晚餐。所有营员提供意外伤害保险。
8.夏令营各分营将根据报名情况确定是否开营。当分营报名人数不足计划人数的60%,组委会会安排进行联系,充分征求学生和家长意见,进行动态调整。


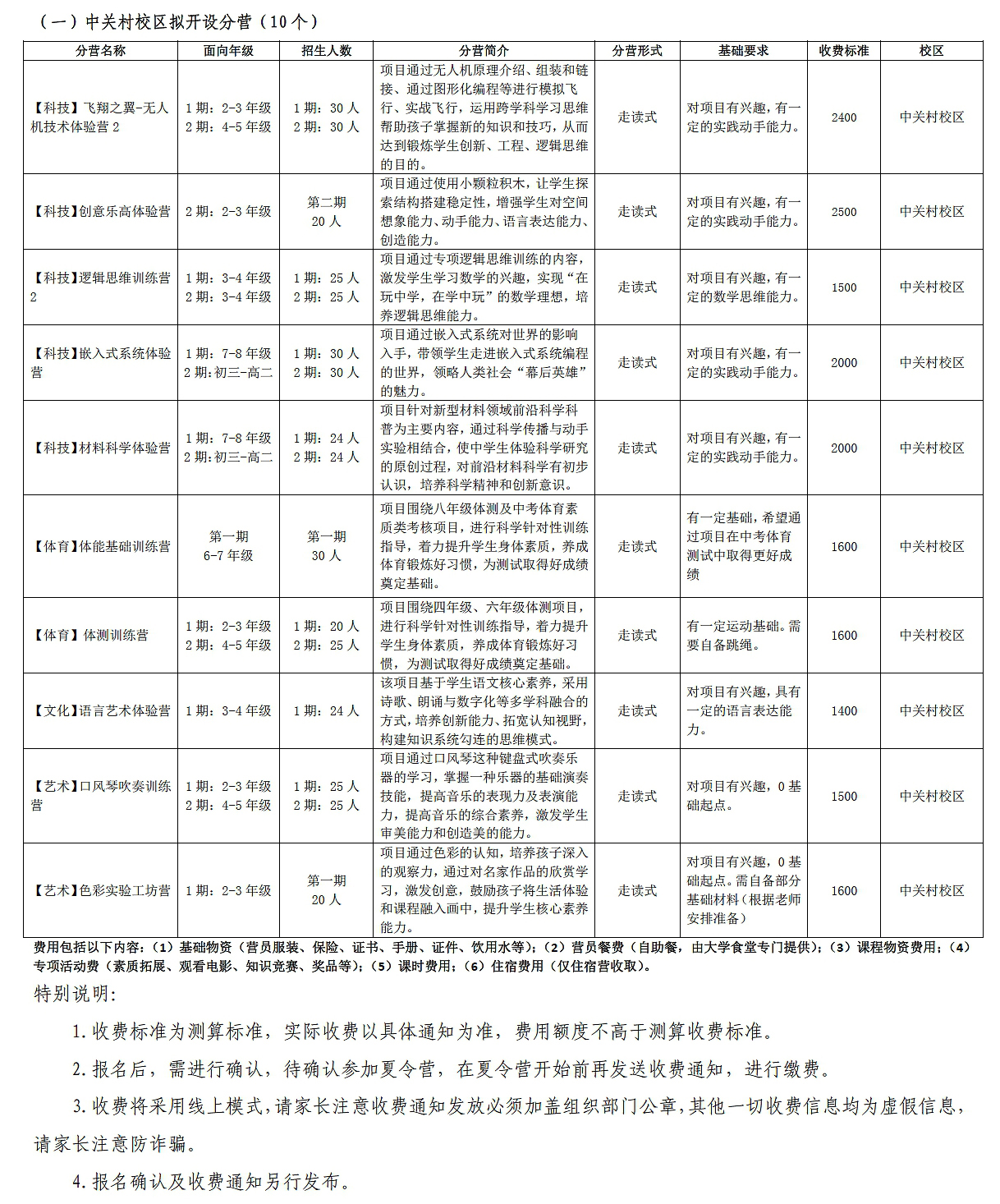
五、分营列表及要求
可点击查看大图,也可查阅附件1。


六、报名安排
本次夏令营采用线上报名方式,家长可充分征求孩子意见后,进行报名。报名完全自愿。
1.中关村校区的孩子可以报中关村校区和良乡校区的夏令营,将根据报名及核实情况,动态协调开班车。
2.报名时间为:2023年6月10日-6月14日。
3.因分营名额有限,系统将设置报名上限。如达到上限,将无法继续报名,家长和学生可以选报其他分营。
4.系统开放时间为6月10日19点整。系统关闭时间为6月14日20:00。
5.本次夏令营报名后进行确认,确认参营后再进行缴费,缴费采用线上方式,具体通知另行发布。

七、咨询方式
建立报名咨询微信群,家长如有疑问,可以在群内提问。

八、相关附件
1.拟开设分营列表
2.家长须知
3.营员守则
北京理工大学基础教育管理中心
2023年6月10日
